最新!上海光华剑桥2025届升学数据出炉!表现如何?2025秋招还有机会吗?如何准备?秋招备考全攻略来袭!
英国方向:
在G5院校的录取上,18封牛津大学录取和27封剑桥大学录取不仅刷新了校史记录,也让光华剑桥成为了今年全国牛剑预录取数量最多的学校。在帝国理工学院、伦敦政治经济学院和伦敦大学学院的录取上,光华剑桥再创新高,截至目前已超越去年,共收到帝国理工学院108封,伦敦政治经济学院37封,伦敦大学学院388封,共计578封英国G5 预录取通知书。
美国方向:
美国方向的录取上,光华剑桥也有了新突破。除了成功“爬藤”,收获康奈尔大学的录取外,在加州大学伯克利分校、北卡罗来纳大学教堂山分校、南加州大学、加州大学圣地亚哥分校、纽约大学、加州大学戴维斯分校、加州大学尔湾分校及明德学院等美国Top50院校、知名文理学院的录取上均有不错的表现,截至目前共收到150封美国Top50院校录取。
中国香港方向:
在中国香港方向上,光华剑桥今年继续保持着内地领先优势,目前共收到133封香港大学,59封香港科技大学的预录取通知书。其中, 9位同学获得香港大学入学奖学金的邀请,44位同学获得香港科技大学的入学奖学金邀请。
加拿大方向:
在加拿大方向上,光华剑桥延续着以往的亮眼表现,已收到452封多伦多大学预录取通知书。

光华剑桥2025秋招安排&录取率解析
目前,光华剑桥2025年秋招仍在进行中,剩余3场考试(4月12日、5月17日、6月21日),招生年级覆盖四年制、三年制、两年制课程班。
光华剑桥作为上海乃至全国知名的国际高中,其录取比例一直保持在较低水平。根据过去几年的数据,光华剑桥的录取率通常不到10%,竞争激烈程度可见一斑。
据相关数据,2024年光华剑桥3.5年制考试800+学生参与,2.5年制的考试人数也达到了100多人,最终3.5年制录取了50人,2.5年制录取了25人,录取率不到8%。2025年秋招,光华剑桥的录取比例预计在10:1左右。竞争如此激烈,大家该如何做好准备?
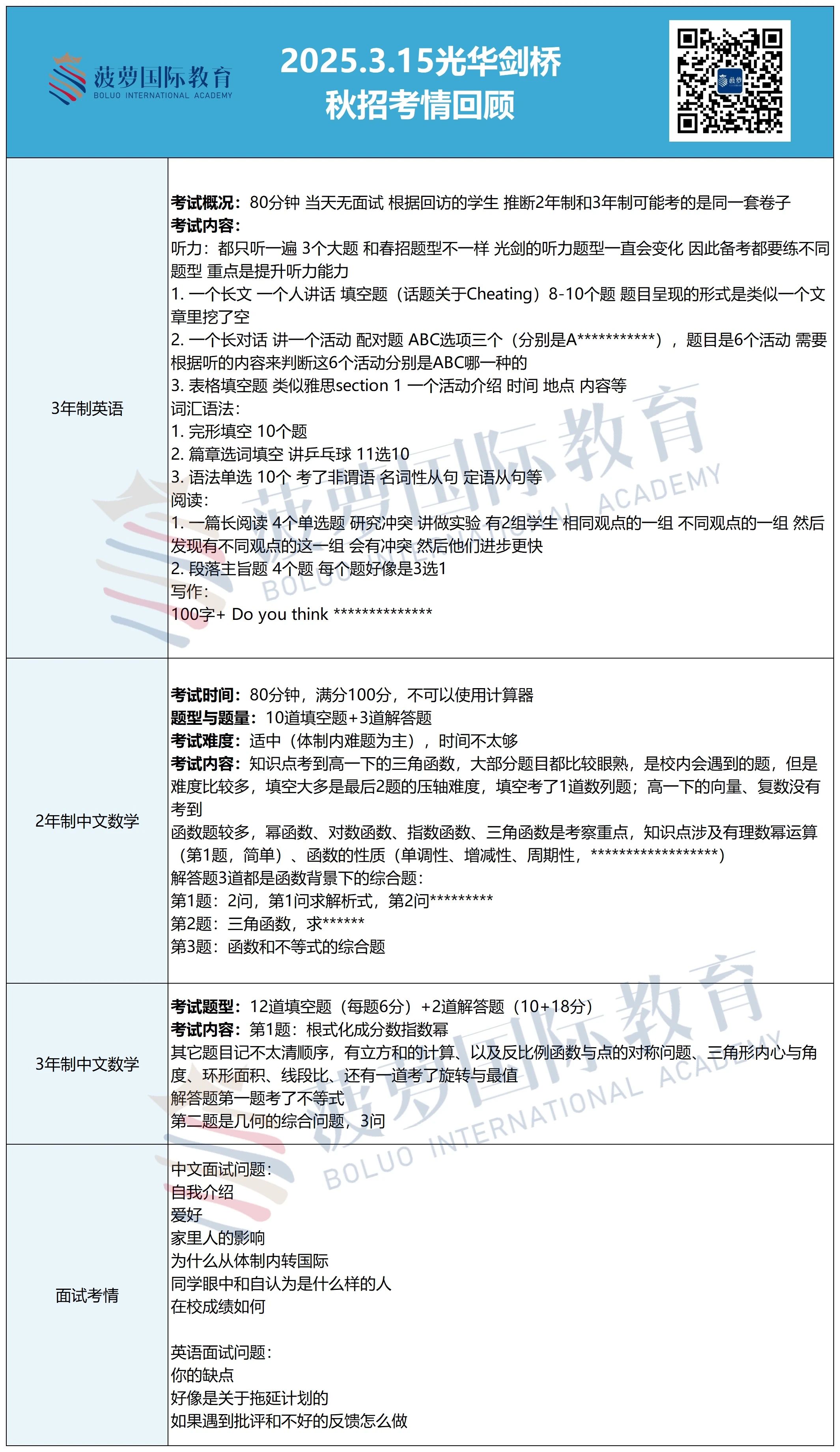
2025光华剑桥秋招首考复盘

2025光华剑桥秋招备考攻略
光华剑桥的入学考试难度确实较大,不仅考察学生的学术知识,还考验学生的逻辑思维、解决问题的能力以及英语水平。具体来说:





